Influenza

  • PIC logo
    PIC Endorsed
  • See also

    Fever in returned traveller
    Febrile child

    Key points

    1. Most influenza in healthy children is self-limited and uncomplicated
    2. Severe disease can occur in previously well children and children with risk factors, including chronic illness
    3. In hospitalised children with risk factors or features of severe disease, antiviral treatment (oseltamivir) should be commenced empirically
    4. In an unwell child, a positive PCR test for influenza does not exclude co-existing or secondary serious bacterial infection

    Background

    • Incubation period is 1-4 days (average 2 days)
    • Hand and respiratory hygiene (eg covering the mouth when coughing) reduces transmission
    • Infectious period is from 24 hours prior to onset of symptoms for 4-7 days of illness. This can be prolonged in young children or those with immunodeficiency
    • PCR testing can remain positive for up to 3 weeks following an infection

    Assessment

    Clinical features of uncomplicated influenza

    • Fever: 1/3 of children have fever without other symptoms
    • Rigors or chills
    • Respiratory symptoms: rhinorrhoea, sore throat, cough, croup, otitis media, sinusitis
    • Headache
    • Myalgia, arthralgia
    • Myositis
    • Lethargy, malaise
    • Less common: conjunctivitis, abdominal pain, nausea and vomiting

    Younger children may be

    • less likely to have respiratory features
    • more likely to have febrile seizures
    • more likely to have gastrointestinal features
    • more likely to have severe disease. See Febrile child

    Clinical features of severe influenza, consider treatment (see flowchart)

    • Pneumonia
    • Secondary bacterial infection, especially S. aureus and S. pneumoniae
    • Respiratory failure
    • Neurological complications
      • Encephalopathy/encephalitis
      • Aseptic meningitis
      • Guillain-Barré syndrome
      • Cerebellar ataxia
    • Rhabdomyolysis
    • Myocarditis and pericarditis
    • Reye syndrome (associated with aspirin use)

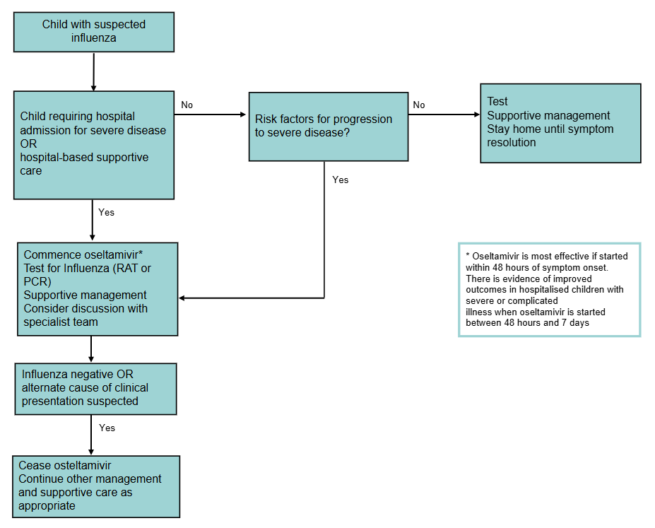
    Risk factors for severe disease, consider treatment (see flowchart)

    • Severe chronic disease, particularly: neurological, respiratory, cardiac, haematological (including sickle cell disease), hepatic, chronic kidney disease, diabetes, obesity >95th centile
    • Genetic syndrome eg trisomy 21
    • Neuromuscular disease
    • Premature infants <37/40
    • Immunosuppression
    • Pregnancy
    • On long term aspirin

    Management

    Immunisation status does not affect the management of children with suspected influenza

    CPG_Influenza_Flowchart_Management_Jan2026

    Investigations

    • Children with a mild flu-like illness do not require testing to confirm the causative virus
    • Consider testing where confirmation is likely to influence treatment decisions (eg cohorting on inpatient ward, directing therapy in high-risk children)
    • Detection of influenza is by rapid antigen testing (RAT) obtained from appropriate nasal swab or PCR testing from appropriate respiratory specimen (nasal or throat swab or nasopharyngeal aspirate)

    Treatment

    Supportive care as required eg hydration support, analgesia and respiratory support

    Admitted children should be isolated (or cohorted, depending on local infection control procedure)

    Antiviral treatment

    • Oseltamivir, zanamivir, baloxavir, and peramivir (IV) are neuraminidase or CAP inhibitors that reduce influenza virus replication
    • Oseltamivir is usually first line therapy (oral or nasogastric)
    • Treatment may have a modest effect in terms of reducing duration of symptoms (1 day on average) and may prevent more severe disease
    • Treatment is most effective if started within 48 hours of onset of illness for significant illness or higher risk children
    • There may be some clinical benefit up to 7 days
    • Neuraminidase inhibitors have no role in treating other viral infections

    Oseltamivir

    • Oral capsule 30 mg, 45 mg, 75 mg or oral suspension 6 mg/mL
    • Capsule contents may be dissolved in water (for use immediately)
    • Side effects
      • headache
      • nausea and vomiting (reduce by giving with food), twice as likely to have vomiting (4-8% of unwell children)
    • Seek advice for use in renal impairment

    Prophylaxis of contacts

    After significant exposure (within 1 metre for >15 minutes without personal protective equipment), oseltamivir prophylaxis is recommended for children and family members if

    • personal risk factors
    • household contacts have risk factors
    • household contacts are:
      • aged ≥65 years
      • women who are pregnant or within 2 weeks after delivery

    Oseltamivir dosage

    Weight Oral Doses Duration
    Treatment
    Preterm <38 weeks post menstrual age (PMA) 1 mg/kg/dose bd 5 days
    Preterm 38-40 weeks PMA 1.5 mg/kg/dose bd
    Birth (term)-12 months 3 mg/kg/dose bd
    1-18 years
    <15 kg 30 mg bd 5 days
    15-23 kg 45 mg bd
    23-40 kg 60 mg bd
    >40 kg 75 mg bd
    Prophylaxis
    Birth (term)-12 months 3 mg/kg/dose daily 10 days
    1-18 years
    <15 kg 30 mg daily
    15-23 kg 45 mg daily
    23-40 kg 60 mg daily
    >40 kg 75 mg daily 10 days

    *doses based on AMH and AAP

    Peramivir

    • Seek specialist advice, for inpatient use only
    • Only in children over 2 years
    • IV preparation: used when enteral route not appropriate

    Consider consultation with local paediatric team when

    Child has suspected influenza and risk factors for severe disease

    Consider transfer when

    • Child requiring care beyond the comfort level of the local hospital
    • Child has severe disease

    For emergency advice and paediatric or neonatal ICU transfers, see Retrieval Services

    Consider discharge when

    Child is well and education to parent/carers has been provided to parents/carers regarding monitoring for complications

    Consider referral to community follow-up services for early clinical review as appropriate for your local region, ie community nursing, hospital in the home, virtual emergency department, or general practice

    Parent information

    Influenza (Victoria)
    Influenza (NSW)
    Influenza (QLD)
    Influenza (SA)
    Influenza Vaccination (WA)

    Additional information

    Influenza vaccine

    • The best available preventative measure against influenza
    • Recommended for all people aged >6 months annually
      • Strongly recommended and funded for children ≥6 months and <5 years
      • Strongly recommended and funded for all children with Aboriginal or Torres Strait Islander background, children with risk factors for severe influenza and pregnant women
    • More information is available from the Australian Immunisation Handbook and the ATAGI annual position statement.

    Last updated January 2026

    Reference list

    1. American Academy of Pediatrics, Committee on Infectious Diseases. Recommendations for Prevention and Control of Influenza in Children, 2025–2026: Policy Statement. Pediatrics. 2025;156(6):e2025073620
    2. Hauge SH, de Blasio BF, Håberg SE, Oakley L. Influenza hospitalizations during childhood in children born preterm. Influenza Other Respir Viruses. 2022 Mar;16(2):247-254
    3. Louie JK, Yang S, Samuel MC, Uyeki TM. and Schechter R. 2013. Neuraminidase inhibitors for critically ill children with influenza. Pediatrics, 132(6), pp.e1539-e1545
    4. NICE Guideline: Amantadine, oseltamivir and zanamivir for the treatment of influenza. Retrieved from https://www.nice.org.uk/guidance/ta168/chapter/1-Guidance (viewed 2nd December 2025)
    5. Seasonal influenza in children: Clinical features and diagnosis, UpToDate Retrieved https://www-uptodate-com.salus.idm.oclc.org/contents/seasonal-influenza-in-children-clinical-features-and-diagnosis?search=influenza&source=search_result&selectedTitle=1~150&usage_type=default&display_rank=1 (viewed 2nd December 2025)
    6. Seasonal influenza in children: Management. UpToDate retrieved: https://www-uptodate-com.salus.idm.oclc.org/contents/seasonal-influenza-in-children-management?search=influenza&source=search_result&selectedTitle=2~150&usage_type=default&display_rank=2 (viewed 2nd December 2025)
    7. Upton D. The use of antiviral drugs for influenza: Guidance for practitioners. Retrieved from https://www.cps.ca/en/documents/position/antiviral-drugs-for-influenza (viewed 4 August 2025)
    8. Weiss, A et al. Children's Hospital of Philadelphia Influenza flu clinical pathway. Retrieved from https://www.chop.edu/clinical-pathway/influenza-flu-clinical-pathway (viewed 4 August 2025)
    9. Wilson, E et al. Starship Guideline: Influenza. Retrieved from https://www.starship.org.nz/guidelines/influenza/ (viewed 4 August 2025)
    10. World Health Organization, Clinical practice guidelines for influenza. 2024. World Health Organization. Geneva
  • Reference List

    1. Blyth, C et al. Influenza Epidemiology, Vaccine Coverage and Vaccine Effectiveness in Children Admitted to Sentinel Australian Hospitals in 2017: Results from the PAEDS-FluCAN Collaboration. Clin Infect Dis. 2019. 68(6):940-948.
    2. Chaves, S et al.The Burden of Influenza Hospitalizations in Infants From 2003 to 2012, United States. The Pediatric Infectious Disease Journal. 2014. 33(9).  
    3. Clinical Practice Guidelines by the Infectious Diseases Society of America: 2018 Update on Diagnosis, Treatment, Chemoprophylaxis, and Institutional Outbreak Management of Seasonal Influenza, IDSA. Retrieved from https://www.idsociety.org/globalassets/idsa/practice-guidelines/2018-seasonal-influenza.pdf (viewed July 2019).
    4. Committee on Infectious Diseases, American Academy of Pediatrics. Recommendations for Prevention and Control of Influenza in Children, 2018-2019. PEDIATRICS. 2018. 142(4).
    5. Gill, P et al. Identification of children at risk of influenza-related complications in primary and ambulatory care: a systematic review and meta-analysis. Lancet Respir Med. 2015; 3: 139–49.
    6. Jefferson T et al. Neuraminidase inhibitors for preventing and treating influenza in adults and children. Cochrane Database of Systematic Reviews. 2014.
    7. Jefferson, T et al. Oseltamivir for influenza in adults and children: systematic review of clinical study reports and summary of regulatory comments. BMJ 2014. 348.
    8. McVernon J. Controversies in medicine: the rise and fall of the challenge to Tamiflu, The Conversation. Retrieved from https://theconversation.com/controversies-in-medicine-the-rise-and-fall-of-the-challenge-to-tamiflu-38287 (viewed 28 July 2019).
    9. Muthuri, S et al. Impact of neuraminidase inhibitor treatment on outcomes of public health importance during the 2009-2010 influenza A (H1N1) pandemic: a systematic review and meta-analysis in hospitalized patients. J Infect Dis.2013.207(4):553-63.
    10. NICE Guideline: Amantadine, oseltamivir and zanamivir for the treatment of influenza. Retrieved from https://www.nice.org.uk/guidance/ta168/chapter/1-Guidance (viewed 15 July 2019).
    11. Poehling, K et al. The Burden of Influenza in Young Children, 2004–2009. PEDIATRICS. 2013. 131(2).  
    12. Red Book. 2015. American Academy of Pediatrics. Retrieved from https://redbook.solutions.aap.org/chapter.aspx?sectionid=189640115&bookid=2205 (viewed July 2019).
    13. Kmietowicz Z. WHO downgrades oseltamivir on drugs list after reviewing evidence. BMJ. 2017. 357.
    14. Seasonal influenza in children: Clinical features and diagnosis, UpToDate Retrieved from  https://www.uptodate.com/contents/seasonal-influenza-in-children-clinical-features-and-diagnosis?search=influenza&source=search_result&selectedTitle=1~150&usage_type=default&display_rank=1 (viewed 6 June 2019).
    15. Silvennoinen, H et al. Clinical Presentation of Influenza in Unselected Children Treated as Outpatients. The Pediatric Infectious Disease Journal. 2009. 28(5).
    16. Upton D. The use of antiviral drugs for influenza: Guidance for practitioners. Retrieved from https://www.cps.ca/en/documents/position/antiviral-drugs-for-influenza (viewed 15 July 2019).
    17. Wilson, E et al. Starship Guideline: Influenza. Retrieved from   https://www.starship.org.nz/guidelines/influenza/ (viewed 15 July 2019).